Real time clock and calendar using DS3231 and PIC16F877A – CCS C
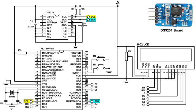
Interfacing PIC16F877A with DS3231 The DS3231 is a low cost , extremely accurate real time clock with a built-in crystal oscillator. The characteristics of the DS3231 make it one of the best choices for real time clock chips. This project […]
Real time clock and calendar using DS3231 and PIC16F877A – CCS C Read More >>





