Unipolar Stepper Motor Control Examples with PIC12F1822 – CCS C
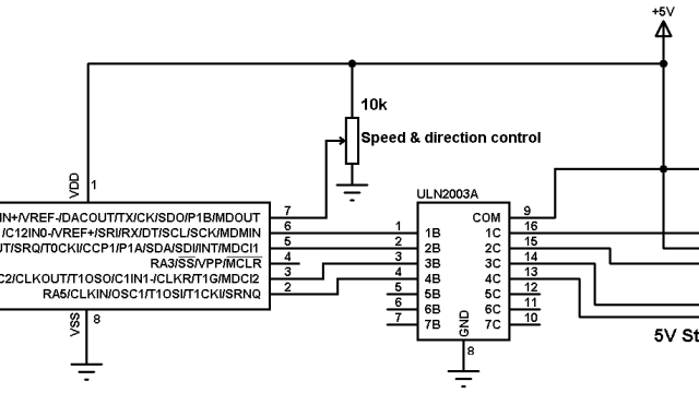
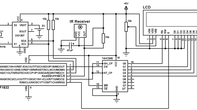
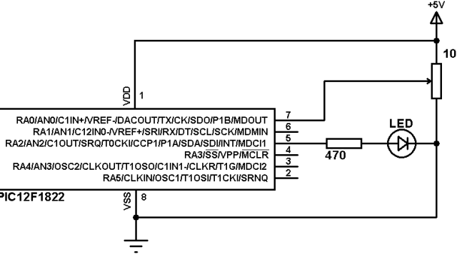
This topic shows how to drive 5V unipolar stepper motor in 3 modes one-phase, two-phase and half step. The microcontroller used in this project is Microchip PIC12F1822 and the motor drive circuit is ULN2003. Usually the unipolar stepper motor has […]
Unipolar Stepper Motor Control Examples with PIC12F1822 – CCS C Read More >>









