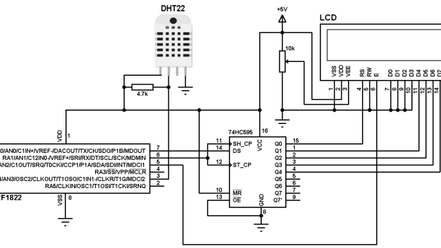
Extended NEC Protocol Decoder Using PIC12F1822 – CCS C
NEC IR remote control decoder with PIC12F1822 This topic shows how to decode IR remote control uses extended NEC communication protocol. The complete extended NEC protocol message is started by 9ms burst followed by 4.5ms space which is then followed […]
Extended NEC Protocol Decoder Using PIC12F1822 – CCS C Read More >>




