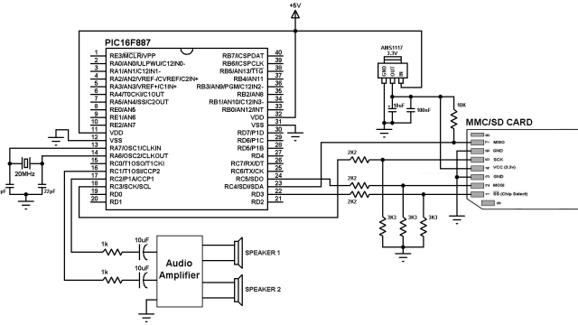
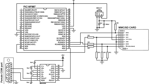
NEC remote control decoder with PIC16F887 and mikroC compiler
In this blog I made NEC remote control decoder using Microchip PIC16F887 8-bit microcontroller and CCS C compiler, and this topic shows how to build the same project but using MikroElektronika mikroC PRO for PIC compiler. Previous project and some […]
NEC remote control decoder with PIC16F887 and mikroC compiler Read More >>








