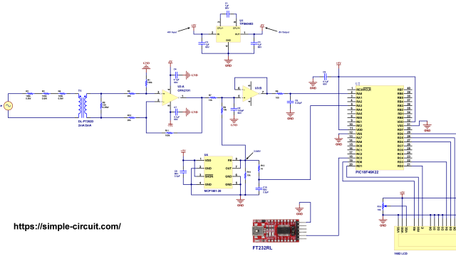
Single Phase Power Monitor with PIC18F46K22 Microcontroller
This post shows how to build a simple DIY single phase power meter station mainly based on Microchip PIC18F46K22 8-bit microcontroller. Power quantities which are: Voltage, Current, Apparent Power, Active Power, Reactive Power, Frequency and Power Factor are printed on […]
Single Phase Power Monitor with PIC18F46K22 Microcontroller Read More >>









