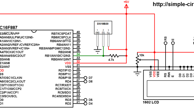
Interfacing PIC Microcontroller with LCD Display – MPLAB XC8
This tutorial shows how to connect and interface 8-bit PIC microcontroller family with LCD (Liquid Crystal Display) screens based on HD44780U or compatible controller. Even it is very old, the HD44780U controller or similar is widely used in character type […]
Interfacing PIC Microcontroller with LCD Display – MPLAB XC8 Read More >>









